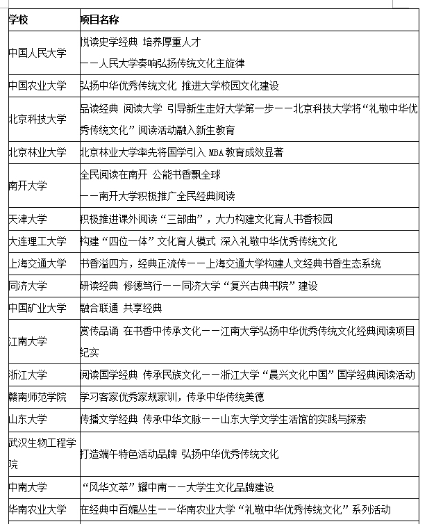
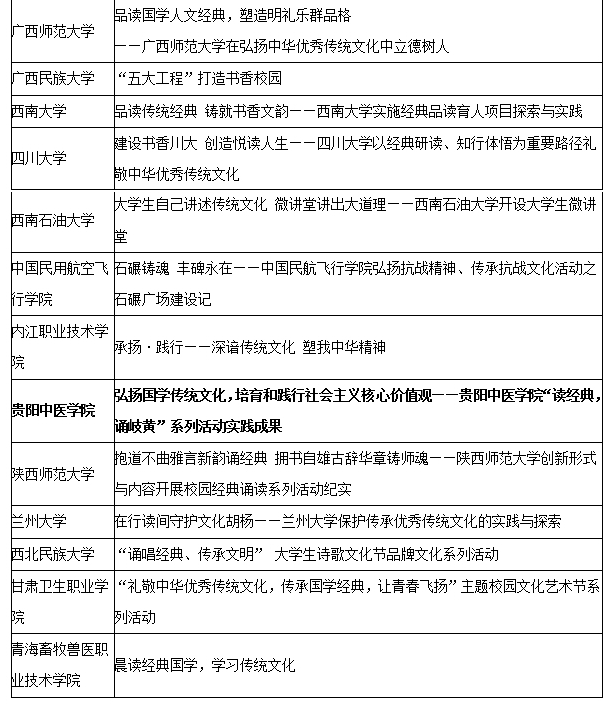
本网讯 日前,第二届全国高校“礼敬中华优秀传统文化”特色展示项目30项评选结果出炉。由我校选送的《弘扬国学传统文化,培育和践行社会主义核心价值观——贵阳中医学院“读经典,诵岐黄”系列活动实践成果》,荣获第二届全国高校 “礼敬中华优秀传统文化”系列活动全国特色展示项目。此名单是根据《教育部办公厅关于开展第二届“礼敬中华优秀传统文化”系列活动的通知》(教思政厅函〔2015〕11号)要求,经高校自主申报、专家推荐的结果,目前正在网上公示。该项目是我省高校此次活动唯一获奖(公示)项目,也是全国中医药类高校唯一获奖(公示)项目。
附:
第二届“礼敬中华优秀传统文化”特色展示项目名单

